学校坚定职业教育类型定位,坚持非营利的办学初衷,坚持“扎根晋江、服务泉州、面向福建”
日前,国家卫生健康委发布
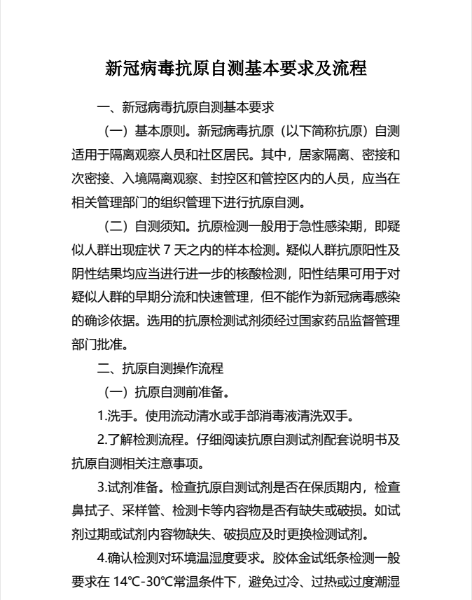
《新冠病毒抗原自测基本要求及流程》
其中明确新冠病毒抗原自测
适用于隔离观察人员和社区居民
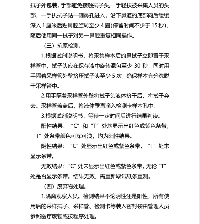
新冠抗原自测产品应该怎么用?
操作时有哪些步骤?
需要特别注意什么?
怎么判断测试结果?