林其天书记代表领导班子进行对照检查 陈进兴书记进行点评指导 根据中共泉州市委教育工委《关于开好“三严三实”专题民主生活会的通知》要求,经过近半个月的准备, 12 月 29 日上午 9:00 ,我...
参观校史馆 观看宣传片 “机器人”课程的介绍 合影 12 月 30 日上午,台湾建国科技大学国际交流处副处长陈铉文、台湾建国科技大学信息与网络通讯系陈俊华博士到我校就机械智能制造合作项目...
晋江市大学生创业园党员服务站,在泉州理工学院揭牌 N林继学 王见明 文/图 海都讯 昨天下午3时许,在泉州理工学院的创业楼,正在举办泉州市高教发展中心管委会办公室(以下简称“高教办”)党支部与泉州理工学院...
12月23日下午,“创业者的摇篮”大学生创业工作座谈会在我校第二会议室召开,共青团福建省委副书记兰明尙在共青团晋江市委书记陈其昌、副书记卢奕珠的陪同下莅临学校与创业成功校友、在校创业大学生代表面对面座谈,我...
近日,福建省教育厅下发《福建省教育厅关于公布2015年高等学校创新创业教育改革项目立项名单的通知》闽教高〔2015〕41号,公布立项名单,我校电子商务、数字媒体技术两个专业获得“创新创业教育改革试点专业”。 ...
于雷副校长在作报告 12月26日,我校于雷副校长带队赴泉州黎明职业大学参加福建省高等教育学会教育评估分会2015年年会暨第三届高等职业教育杏坛学术研讨会。 会议持续一天半,重点围绕福建省乃至全国高等...
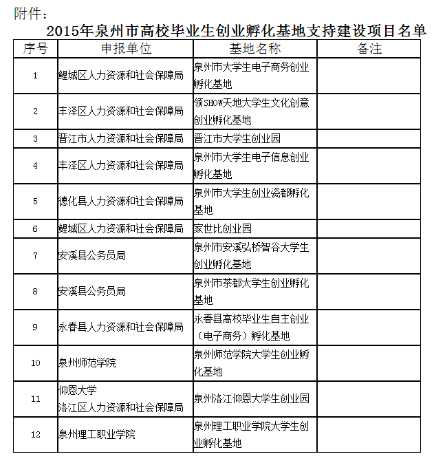
根据《泉州市人民政府关于做好2015年普通高等学校毕业生就业创业工作的通知》(泉政文〔2015〕79号)和《泉州市力资源和社会保障局关于做好2015年泉州市高校毕业生创业孵化基地支持建设项目申报工作的通知》(泉人社...
近日,由中共福建省委人才工作领导小组办公室、福建省人事人才研究所、福建省人才研究会联合开展的 2015 年“创业创新在福建:理论与实践”征文评审结果出炉,我校招生就业处处长蔡金佩老师撰写的论文《民办高校...
2015 年 12 月 22 日,首届 “ 安记香咖喱 ” 杯泉州理工学院 O2O 营销大赛圆满结束。受邀出席的嘉宾、评委有安记食品股份有限公司副总经理林润泽先生,商学院院长翁长武教授,安记食品股份有...
陈泽毅获得荣誉证书 12 月24日下午,第二届“励志校园·感动福建”优秀学生典型宣传活动颁奖典礼在福州举行。我校学子陈泽毅同学荣获“福建励志先锋”提名奖,学校获优秀组织奖,福建省教育厅等省十六部门领导...